郸邯最新疫情,郸邯最新疫情,关键信息与防控进展
1、郸邯疫情现状2、防控措施与进展3、社区防控与公众参与4、案例分析:成功救治经验分享5、重点提示郸邯地区的疫情牵动着无数人的心,随着病毒变异和防控形势的变化,郸邯疫情的发展受到广泛关注,本文旨在为广大读者提供关于郸...
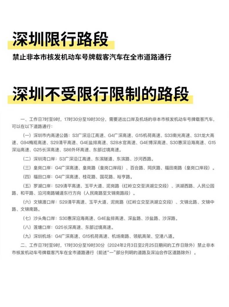
深圳最新禁牌措施,时代决策及其影响
深圳实施最新禁牌措施,这一决策反映了时代的变迁与需求。禁牌不仅影响深圳的交通状况,更对市民的出行习惯产生深远影响。此举旨在优化城市交通环境,减少拥堵现象,提升市民生活质量。这也带来了诸多挑战与争议,需要政府进一步关注...
屯溪最新防控措施,科学应对,共筑防线
屯溪采取最新防控措施,以科学应对疫情,共同构筑防线。通过加强监测、加大宣传、强化管理,全力保障人民群众健康安全。全民参与,共同打赢疫情防控阻击战。防控措施的全面升级屯溪区在疫情防控方面不断升级措施,从交通出行、公共场...
陈歌最新章阅读指南,如何理解小说最新章节的步骤指南
摘要:陈歌最新章节的阅读与理解指南。通过阅读陈歌的最新章节,读者可以沉浸在故事情节中,了解最新发展。阅读时,建议采取以下步骤:浏览章节标题和概述以了解主要内容;仔细阅读正文,注意人物行为和对话;思考作者意图和隐含信息...
最新新冠名称揭秘,科技神器新冠监测先锋
最新新冠名称公布,全新科技神器成为新冠监测先锋。这款科技神器能够实时检测新冠病毒的存在,并快速准确地提供监测结果。它采用最新的技术和先进的算法,能够预测病毒传播的趋势和变化,为疫情防控提供有力支持。这款科技神器将成为...
南平最新新冠科技产品介绍及概述
摘要:南平最新新冠科技产品介绍,涵盖了最新的科技应用和创新成果。这些产品包括智能测温设备、智能防护装备、新冠病毒检测试剂等,为疫情防控提供了有力支持。智能测温设备能够快速准确地测量人体温度,智能防护装备提供了全面的个...
长钢最新闻,与自然美景的亲密旅行,探寻内心平和与宁静的旅程
摘要:长钢最新新闻报道,一场与自然美景的亲密旅行正在展开。这次旅行旨在寻找内心的平和与宁静,让人们暂时忘却繁忙的生活节奏,沉浸在自然之美中。这场旅行将带领参与者领略壮丽的自然风光,感受大自然的恩赐,寻求心灵的安宁。在...
南部封城最新动态,最新封锁措施及进展🔒
摘要:最新的南部封城消息表明,该地区已经实施了严格的封锁措施。所有进出该地区的交通已经受到限制,居民需要遵守封锁规定,以确保疫情得到有效控制。具体封城范围、时间以及解封条件尚未公布,建议关注当地政府和官方媒体的最新消...
江门最新两例分析与步骤指南,初学者与进阶用户如何完成任务或学习技能
江门最新出现两例病例,引起社会关注。针对初学者和进阶用户,以下是完成某项任务或学习某种技能的步骤指南:一、明确目标和任务要求,制定计划;二、寻找相关资源和教程,选择适合自己的学习方式;三、按照步骤实践,不断练习;四、...
庆阳最新病毒爆料揭秘,你必须了解的事!
摘要:关于庆阳最新病毒的重要消息,这一爆料你必须知道!病毒情况严峻,需引起高度重视。建议关注官方通报和最新研究动态,了解病毒特点、传播方式及防控措施。务必保持警惕,遵循科学防控,共同抗击疫情。💼💼关于这种病毒的具体情...












